******威廉希尔中文官网_williamhill中国官方网站
学院动态

为进一步完善和规范威廉希尔中文官网硕士研究生复试和录取工作,提高我院硕士研究生招生工作水平,选拨合格人才,根据《关于做好2022全国硕士研究生招生录取工作的通知》(教学司〔2022〕4号)、《2022年全国硕士研究生招生工作管理规定》(教学函〔2021〕2号)、《教育部关于加强硕士研究生招生复试工作的指导意见》(教学〔2006〕4 号)和湖南省2022年硕士研究生招生录取工作会议要求,经学院党政联席会议研究决定,制定本方案。  

一、复试工作原则

贯彻落实湖南省委省政府、省教育厅及学校新冠肺炎疫情防控工作精神,在确保安全性、公平性和科学性的基础上,统筹兼顾、精准施策、严格管理,稳妥做好2022年全国硕士研究生复试工作。复试工作坚持科学选拔、公平公正、全面考察、突出重点、客观评价、以人为本的原则,做到政策透明、规则公平、程序公正、结果公开、监督机制健全,维护考生合法权益。

二、管理机构

(一)复试组织领导小组(兼学院复试突发事件应急管理领导小组)

职 责:负责学院研究生复试、疫情防控、宣传、后勤等工作。

(二)复试录取工作监督小组

职 责:负责学院研究生复试各个环节监督检查,受理考生的举报、投诉事宜。

(三)学科专业复试小组

第一面试小组:略

第二面试小组:略

秘 书:略

职 责:负责本学科的复试工作。

三、复试基本条件

(一)复试资格线:体育学国家 B 类线

(二)考生符合《威廉希尔中文官网 2022年攻读硕士学位研究生招生简章》的相关规定及要求, 并且资格审查合格。

(三)学院不接收破格。

(四)具备教育部规定加分资格(如“大学生志愿服务西部计划”、“三支一扶计划” 等)的考生,由学院审核有关材料,并上报研究生院复核。

(五)我院接收“退役大学生士兵”专项计划考生进入复试的初试成绩基本要求:按体育 学科(专业学位类别)在国家B类考生分数线的基础上总分降20分,且总分不低于251分,单科降10分。

(六)已取得推荐免试资格的推免生在推荐阶段已进行复试,不再参加本次复试。

四、复试总体安排

(一)复试时间及地点安排

复试时间:4月8日-4月10日

复试地点:威廉希尔中文官网威廉希尔中文官网

(二)缴纳复试费

收到复试通知后,请按缴费说明在规定时间内完成复试费缴纳。复试费120元/次,复试费一经缴纳,概不退回。

(三)资格审查

因受新冠肺炎疫情影响,原则上以线上采用“一平台、两识别、三随机、四比对”等办法,对所有参加复试的考生进行资审查。考生在完成复试费缴纳后,按要求提交下列材料(扫描件或照片):

1.本人有效身份证。

2. 毕业证书、学位证书(应届考生应提供学生证、《教育部学籍在线验证报告》)。

3. 往届考生需提交教育部学信网出具的《教育部学历证书电子注册备案表》或《中国高等 教育学历认证报告》。持国外学历的考生,需上传教育部留学服务中心出具的国外学历学位认证证书。

4. 未毕业自考生,需提供考籍卡(证)、全国自学考试6科以上(含6科)成绩单。

5. 报考“退役大学生士兵”专项硕士研究生招生计划的考生,应提交本人的《男(女)性应征公民入伍批准书》和《退出现役证》。

6. 本人手写签名《诚信复试承诺书》。

7. 《威廉希尔中文官网2022年招收硕士研究生思想政治素质和品德考核表》,情况表需由本人所在单位的人事、政工部门加盖印章;无学习或工作单位人员可在其常住地街道办事处或村委会开具相关证明。

(四)复试方式

根据当前疫情防控要求和我校实际情况,威廉希尔中文官网硕士研究生复试采用网络远程复试方式。以中国研究生招生信息网的“招生远程面试系统”(https://bm.chsi.com.cn/ycms/stu/) 为主复试系统,选用腾讯会议软件、超星考试系统(笔试系统)作为备选系统。  

1.学院需做好以下准备:

(1)加强政策宣传解读,提升对考生的咨询服务能力。并畅通考生联系咨询通道,安排专 人受理考生咨询,及时为考生答疑解惑。加强对考生参加远程复试工作的指导,向考生详细介绍 有关软件平台使用办法、复试流程和相关要求等。

(2)细化流程、模拟演练,做好应急预案。有效组织、科学管理,充分借助模拟演练,完 善复试流程、积累经验,提高应对突发事件的能力;做好复试时导师端和考生端的软硬件设备及 网络原因出现问题的应急预案。

(3)做好远程线上复试所需软硬件、备用设备、场地安排、卫生消毒、后勤补给等各项准备工作。

2.考生需做好以下准备:

(1)采集音频、视频的设备:复试设备(笔记本电脑或台式机、摄像头、麦克风和耳机),监控复试环境的设备(智能手机、电源、支架若干),并按照学院要求在设备中安装好必要软件。

(2)“双机位”要求。“第一机位”采集考生音、视频源(考生正前方);“第二机位” 采集考生“第一机位”显示器的音、视频源(考生侧后方)。保证考生考试屏幕能清晰地被复试专家组看到。

(3)良好的网络环境,网络信号及设备良好能满足复试要求。

(4)独立的复试房间。室内不能有其他人在场,现场保持安静和光线明亮。面试过程中,可视范围内不能有任何复试相关资料。

(5)环境简洁、无遮挡、无死角、无其他人员。

(6)必要文具:黑色签字笔和提前打印好的《自命题科目答题纸(A4 纸张)》

(7)持本人有效居民身份证、准考证。

(8)一般要求考生着正装,学生自行准备技能展示服装、器材及音乐。

(五)复试内容

复试内容具体包括专业笔试、综合素质及能力测试、外语听力及口语测试等三部分。

1.专业课笔试

(1)专业笔试考试科目:《体育学概论》,以《威廉希尔中文官网2022年硕士研究生招生专业目录》 公布考试科目为准。

(2)专业笔试考试形式及时间:2022年笔试考试形式为“双机位”远程考试;采用综合性、开放性的能力型试题,时间为120分钟。考试结束后学生将试卷拍照或扫描件上传到指定考试 软件(5分钟之内),原始试卷于开学后上交研究办归档保存并核对笔迹。对评卷质量及笔试试题保密负责,笔试试题和答卷须保存3年备查。采用合格性等级制评分,专业课笔试成绩不量化计入复试成绩。

2.外语听力及口语测试

以口语对话形式测试学生外语听说能力,学院安排具有相应外语能力的专任教师进行考查。每名考生的测试时间一般不少于5分钟,满分100分。复试小组每个成员各自独立给考生评分,取算术平均值为最终成绩。

3.专业素质及综合能力测试

综合素质及专业能力测试采用面试形式,满分100分。每名考生的面试时间一般不少于15 分钟。综合素质考核包括:考生思想表现,本专业以外的学习、科研和社会实践,语言表达和 与人沟通能力,团队精神,举止、礼仪和人文素养等。专业能力测试考核包括:采用提问、现 场技能展示等方式测试与所报方向相关的专业知识与技能等。综合素质和能力的考察每位考生 必须有文字记录和评分。同一专业各复试小组的复试方式、时间、试题难度和成绩评定标准应当统一。复试小组每个成员各自独立给考生评分,取算术平均值为最终成绩。

4.思想政治素质和品德考核

主要考核考生本人的现实表现,内容包括考生的政治立场、思想表现、道德品质、遵纪守法、诚实守信等方面,对于思想品德考核不合格者不予录取。

5.加试

同等学力考生须加试《体育心理学》《体育保健学》,加试具体科目以学校《威廉希尔中文官网 2022 年硕士研究生招生专业目录》中的“同等学力加试笔试科目”为准。加试方式为开卷笔试(具体参考专业笔试),考试时间为120分钟,满分为100分,加试成绩不计入复试成绩总分。

6.心理健康测试

由校心理中心老师进行考查,采用网络形式进行,具体操作另行通知。

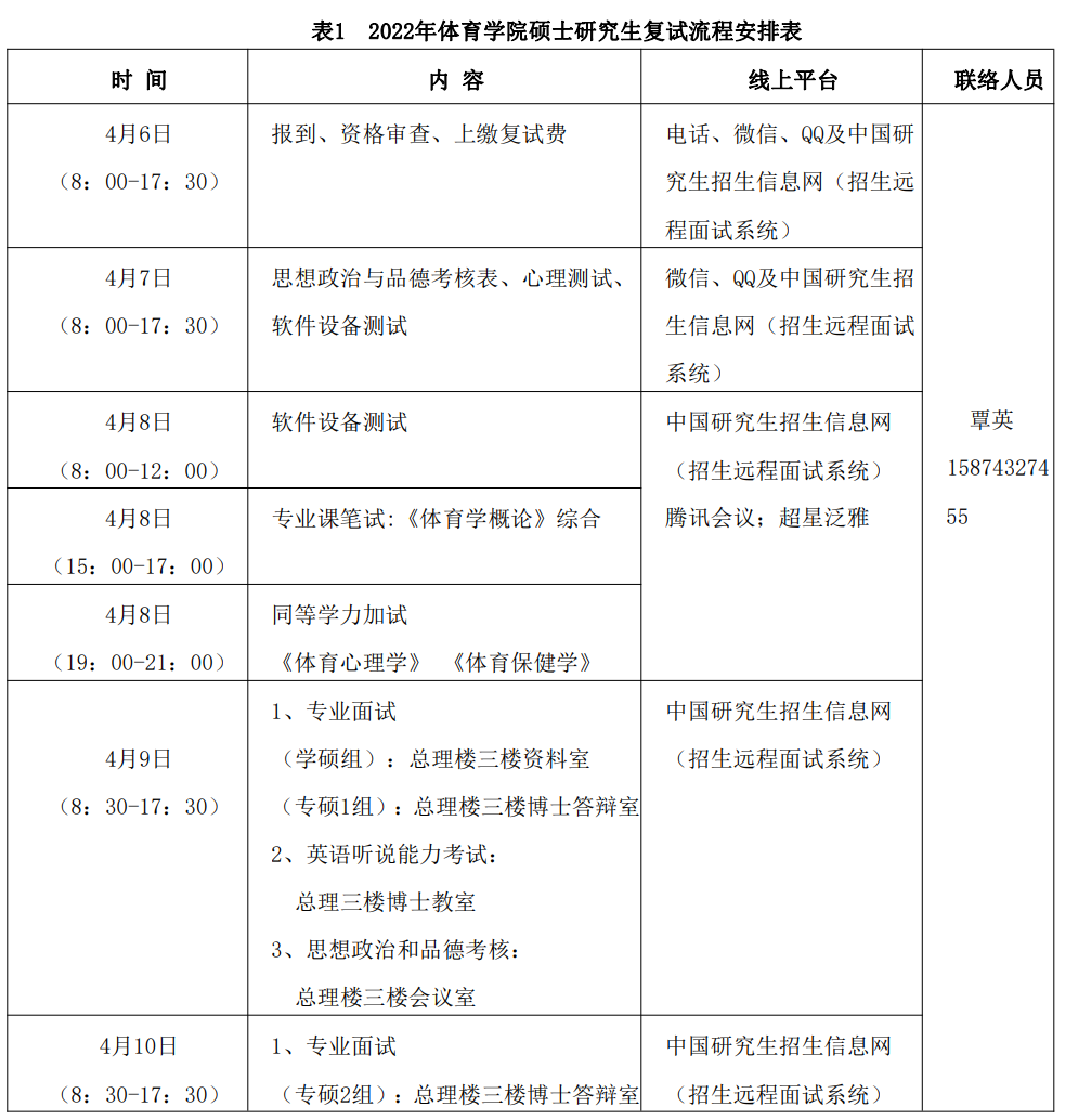
(六)复试程序安排

1.4月2日,安排落实好复试地点,复试方案报送研究生院。

2.4月3日,向参加复试的考生发出复试通知,确保通知到位,并做好电话记录。

3.4月6日,组织考生线上报到,并对考生进行资格审查、指导学生完成网上缴费手续(复试费标准为湖南省物价局核准的120元/生)。

4.4月7日,提交思想政治素质与品德考核表,考生完成心理健康测试。

5.4月8日,组织考生线上软件设备测试,专业笔试及同等学力加试笔试。

6.4月9-10日,组织考生进行综合面试、专业笔试阅卷和成绩统计排名,确定录取名单并上报研究生院。

五、综合成绩计算及录取原则

(一)综合成绩计算方法

1.学术型学位和专业型学位类专业按下列规则计算综合成绩:

初试成绩占60%、复试成绩占40%(外语能力测试占10%、综合面试测试占30%),计算方式如下:

初试成绩A=初试总成绩÷5×0.6(满分为500分);

复试成绩B=外语能力测试成绩×0.10+综合面试测试成绩×0.30;

综合成绩=A+B。

(二)录取原则

1.综合素质及能力测试成绩、专业学位的专业技能成绩以及加试成绩不合格者(60分为合格分),不予录取;未完整参加各复试环节者,视为复试不合格,不予录取;复试违纪、舞弊者,取消复试成绩,不予录取。

2.专业课笔试成绩、思想政治素质和品德考核及体检不量化计入总成绩,但考核结果不合格者不予录取。

3.综合成绩为考生能否被录取的基本依据,根据分专业招生计划,择优录取。若综合成绩相同,则按照初试成绩高低顺序确定名次。

4.若有拟录取考生放弃录取资格,则在本学科内按综合成绩顺延递补拟录取。

5.我校将通过中国研究生招生信息网对所有拟录取考生(含一志愿)发送拟录取通知,所有考生必须在通知发送后的24小时内接收该通知,否则视为自动放弃录取资格。

(三)其他情况

1.报考定向就业的硕士研究生须在拟录取名单公示期内与我校、用人单位分别签订定向就业 合同,否则取消录取资格;

2.对报考资格不符合规定者不予录取;

3.未通过学历(学籍)审核的考生不予录取;

4.应届本科毕业生及自学考试和网络教育届时可毕业本科生考生,入学时(9月1日前)未取得国家承认的本科毕业证书者,录取资格无效;

5.不能按时报到且无正当理由和有关证明者,无故逾期2周不报到者,将取消其入学资格。

六、信息公开

1.学院必须提前公布复试实施细则、复试人员名单。本着“谁公开、谁把关”“谁公开、谁解释”的原则,积极推进招生信息公开制度。

2.学校将对复试名单(包括考生姓名、考生编号、初试各科成绩等信息)、拟录取名单(包 括考生姓名、考生编号、初试成绩、复试成绩、总成绩等信息)、复试工作方案和实施细则等信 息在研究生院官网上进行公示,对参加专项计划、享受加分或照顾政策的考生相关情况,在公布考生名单时同时进行说明。

3.学校发布的拟录取名单公示时间10个工作日。公示期间名单不得修改,名单如有变动,须对变动部分做出说明,并对变动内容另行公示10个工作日。未经公示的考生不得录取。

七、复试录取工作的监督和复议

(一)复试录取工作应认真贯彻“公平、公正、客观准确”的原则,切实做到公正无私、不走过场,严格把好复试质量关。学院要切实加强对复试录取工作的检查和监督。凡违反招生纪律并造成严重后果者,将严肃查处。对于复试后不被录取的考生,要及时做好必要的解释。

(二)学院主管研究生的相关领导在复试成绩公布一周内接受考生申诉,对申诉问题经调查属实的责成复试小组复议,若考生对复议结果还有异议,相关领导报学校研究生招生复试录取工作领导小组复议。

(三)对在复试过程中有违规行为的考生,一经查实,即按照《国家教育考试违规处理办法》《普通高等学校招生违规行为处理暂行办法》等规定严肃处理,取消录取资格,记入《考生考试诚信档案》。入学后3月内,各招生学院要按照《普通高等学校学生管理规定》有关要求,对所有考生进行全面复查。复查不合格的,取消学籍;情节严重的,移交有关部门调查处理。

(四)健全信访举报制度。学院统一公布信访举报电子信箱(jdtyyjsb@163.com)和电话号码(0743-8565020),受理考生申诉及信访举报事宜。

八、体检

考生参照教育部、卫生部、残联制定的《普通高等学校招生体检工作指导意见》(教学〔2003〕3号)和《教育部办公厅卫生部办公厅关于普通高等学校招生学生入学身体检查取消乙肝项目检测有关问题的通知》(教学厅〔2010〕2号)文件自行体检,并在拟录取公示期间,提交二级甲等以上医院近三个月之内的体检报告扫描件。

                                    威廉希尔中文官网威廉希尔中文官网

                                       2022年3月31日


上一条:威廉希尔中文官网研究生院联合威廉希尔中文官网开展校外住宿安全排查工作 下一条:2022年春季威廉希尔中文官网研究生疫情防控与安全工作会议

关闭

友情链接